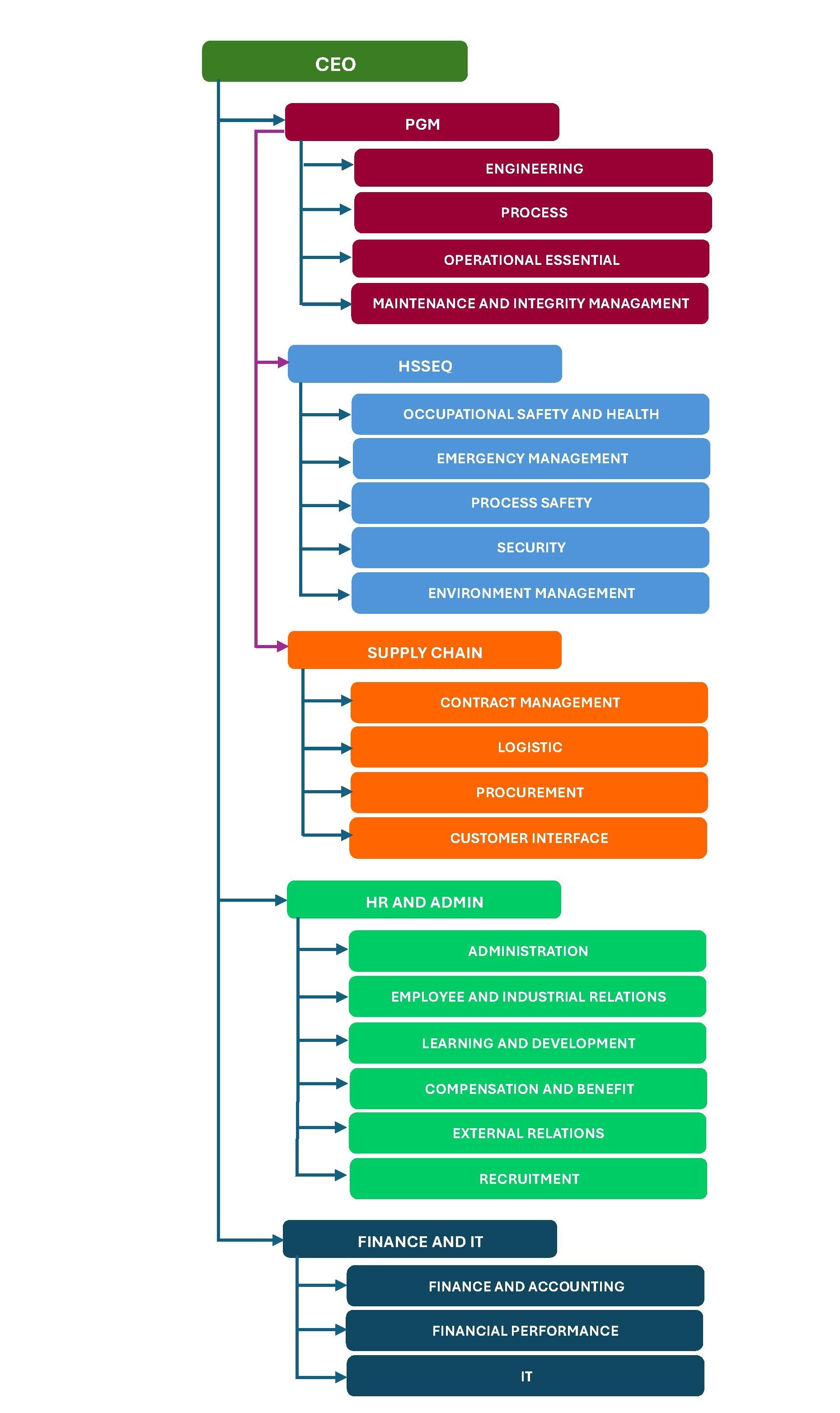
Organization Structure

Our Asset